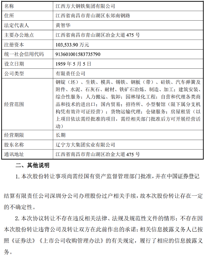
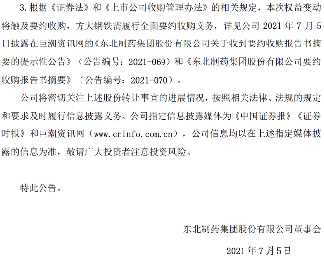
中国铁合金网讯:东北制药发布公告,东药集团与盛京金控集团以总价12.51亿元,将其合计持有的公司18.91%股权转让给方大钢铁。转让后,方大钢铁持股比例32.88%,成为公司第一大股东。方大钢铁为公司控股股东辽宁方大集团实业有限公司全资子公司,此次此次权益变动不会导致公司控股股东及实控人变化。




内容来源:东北制药公告
中国铁合金网版权所有,未经许可,任何单位及个人均不得擅自拷贝或转载,否则视为侵权,本网站将依法追究其法律责任,特此郑重声明!
- [责任编辑:kangmingfei]



收藏
打印
信息快递
行业报告
期刊杂志
企业名录
短信彩信
数据定制
会议服务
广告服务
贸易撮合
企业网站建设












在线询价
联系方式


评论内容