
中国铁合金网讯:
8月22日晚间,东北制药公告称,方大钢铁受让东药集团、盛京金控集团持有的东北制药全部股份而触发全面要约收购。
今年6月份,东药集团、盛京金控集团在沈阳联合产权交易所公开征集其持有的东北制药全部股份受让方,转让的总股份为2.55亿股,占东北制药总股本的 18.91%。7月3日,方大钢铁成为股份最终受让方,并于7月4日与东药集团、盛京金控集团签署了股份转让协议。
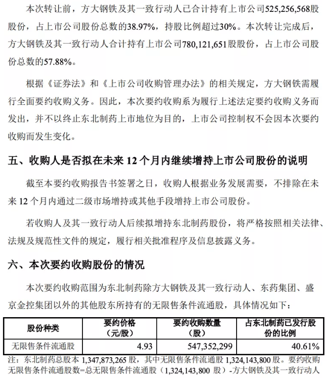
本次转让完成后,方大钢铁及其一致行动人合计持有东北制药57.88%股份。方大钢铁向东北制药除方大钢铁及其一致行动人、东药集团、盛京金控集团以外的其他股东发出全面要约收购。
本次要约收购期限共计30个自然日,期限自8月24日起至9月22日止。要约收购价格为4.93元/股,相对于东北制药的最新收盘价5.41元/股折价约9%。
除却方大钢铁及其一致行动人、东药集团、盛京金控集团以外,东北制药目前的无限售流通股5.47亿股。这意味着,如果全面要约收购成功,方大钢铁需花费27亿元。








内容来源:中证网、东北制药公告、泰科钢铁整理编辑
中国铁合金网版权所有,未经许可,任何单位及个人均不得擅自拷贝或转载,否则视为侵权,本网站将依法追究其法律责任,特此郑重声明!
- [责任编辑:kangmingfei]



收藏
打印
信息快递
行业报告
期刊杂志
企业名录
短信彩信
数据定制
会议服务
广告服务
贸易撮合
企业网站建设












在线询价
联系方式


评论内容